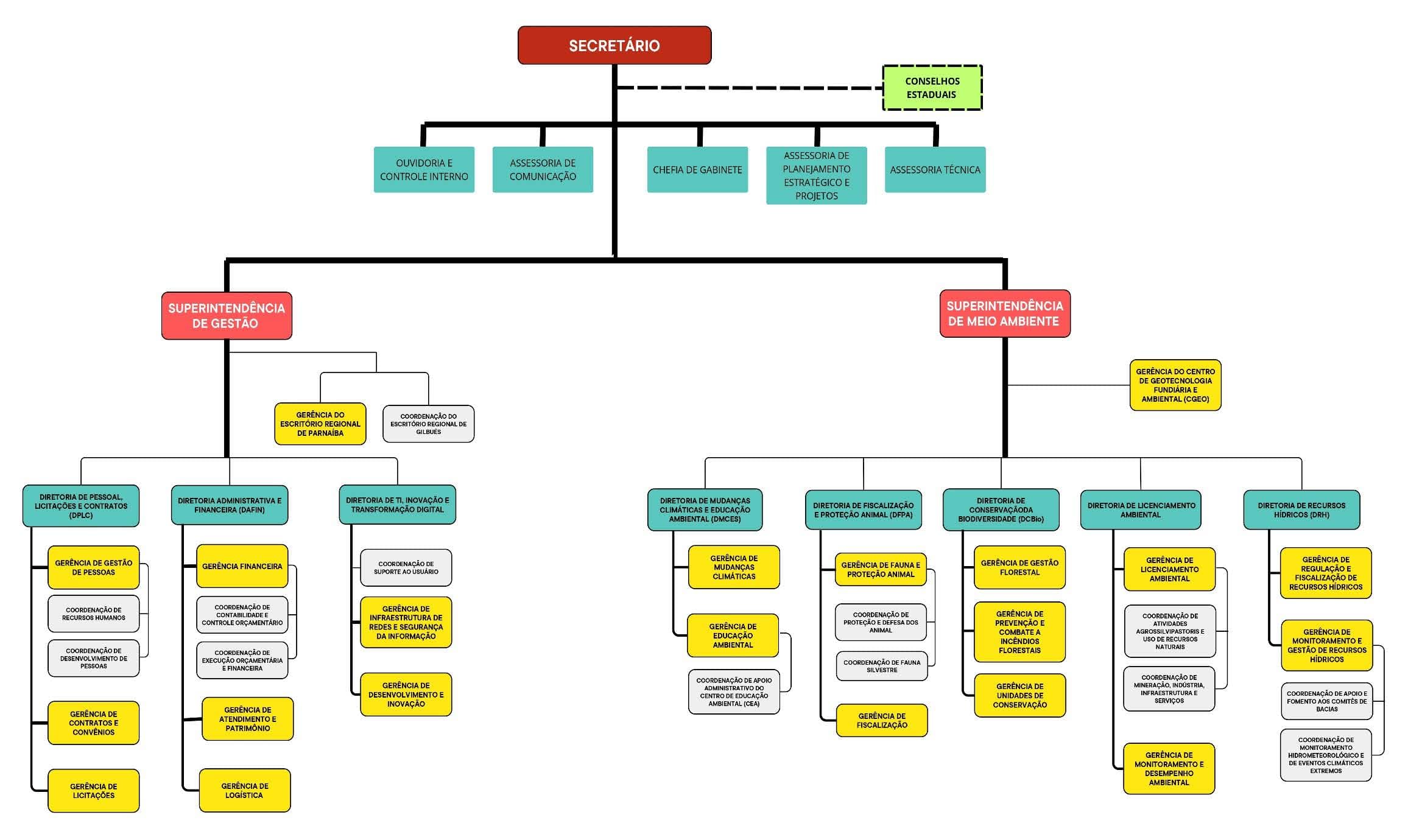
A Constituição Federal, no seu art. 225, impõe ao Poder Público e à coletividade a responsabilidade pela proteção ambiental. Desta forma, os legisladores piauienses, como forma proteger os recursos naturais e de garantir à população o direito a um meio ambiente sadio como uma extensão ao direito à vida, aprovaram a Lei 4.115 de 22/06/1987, de autoria do Governo do Estado. Com esta Lei surgiu o primeiro órgão relacionado ao meio ambiente no Piauí: a Secretaria Estadual do Meio Ambiente, Ciência e Tecnologia e Desenvolvimento Urbano. Todavia, após a promulgação da lei, o governo percebeu a necessidade de excluir do órgão as ações de desenvolvimento científico, tecnológico e de desenvolvimento urbano, tendo em vista que o número de demandas ambientais necessitava de uma estrutura específica e direcionada à proteção dos recursos naturais do estado. Desta forma, foi através da Lei 4.797 de 24/10/1995, que efetivamente surgiu a Secretaria de Meio Ambiente e dos Recursos Hídricos do Estado do Piauí (SEMARH), com a exclusiva responsabilidade pela gestão dos recursos hídricos e uso sustentável do meio ambiente. Com a criação da nova lei, a SEMARH adquiriu mais efetividade no cumprimento de sua missão, enquanto formuladora e executora de políticas de preservação e conservação do meio ambiente. A secretaria passou a priorizar as metas de fortalecimento institucional e de planejamento das ações visando à proteção e o uso racional dos recursos naturais no Estado do Piauí, buscando garantir a sustentabilidade.
No início de 2003, a SEMARH não possuía quadro próprio de servidores. Neste sentido, o governador enviou para a Assembleia Legislativa um projeto de lei criando o quadro de fiscais ambientais, o que possibilitou a realização do primeiro concurso público do órgão após 10 anos de existência. O auditor fiscal ambiental é um servidor público concursado, que tem poder de polícia, podendo notificar, multar ou embargar qualquer empreendimento que não respeite a legislação ambiental. Com essa iniciativa o órgão ambiental estadual passou a ter maior capacidade para fiscalizar e licenciar as atividades. Já foram realizados dois concursos, fortalecendo ainda mais o quadro de fiscais e analistas ambientais. Posteriormente, o governo propôs a criação do quadro próprio de servidores da SEMARH, aprovado pela Assembleia Legislativa.

Feliphe Araújo, piauiense, formado no Curso de Ciências Contábeis pela Universidade Federal do Piauí e pós-graduado em Direito Tributário, é ex-Auditor Fiscal da Receita Federal do Brasil, ex-Analista da Receita Federal do Brasil, atualmente é professor e Auditor Fiscal da SEFAZ Piauí, ocupando o cargo de Secretário de Meio Ambiente e Recursos Hídricos do Piauí. É também coordenador nacional do Exame CFC no Gran Cursos, presidente do Rotary Clube de Teresina Leste, Ex-presidente da Agência de Fomento e Desenvolvimento do Estado do Piauí (Badespi), Ex-membro do Conselho Fiscal da Associação Brasileira das Agências de Fomento (ABDE), Ex-membro do Conselho de Administração da Badespi e Conselheiro Efetivo do Tribunal Administrativo de Recursos Fiscais da SEFAZ PI. Já ocupou também as seguintes funções: chefe do setor administrativo-financeiro do SENAR-PI, chefe substituto da Agência da Receita Federal de São Raimundo Nonato, Coordenador Nacional do Projeto Novo CNPJ, Assessor da Superitendência da Receita da SEFAZ Piauí e Coordenador dos Projetos do Banco Mundial no Governo do Estado do Piauí.
